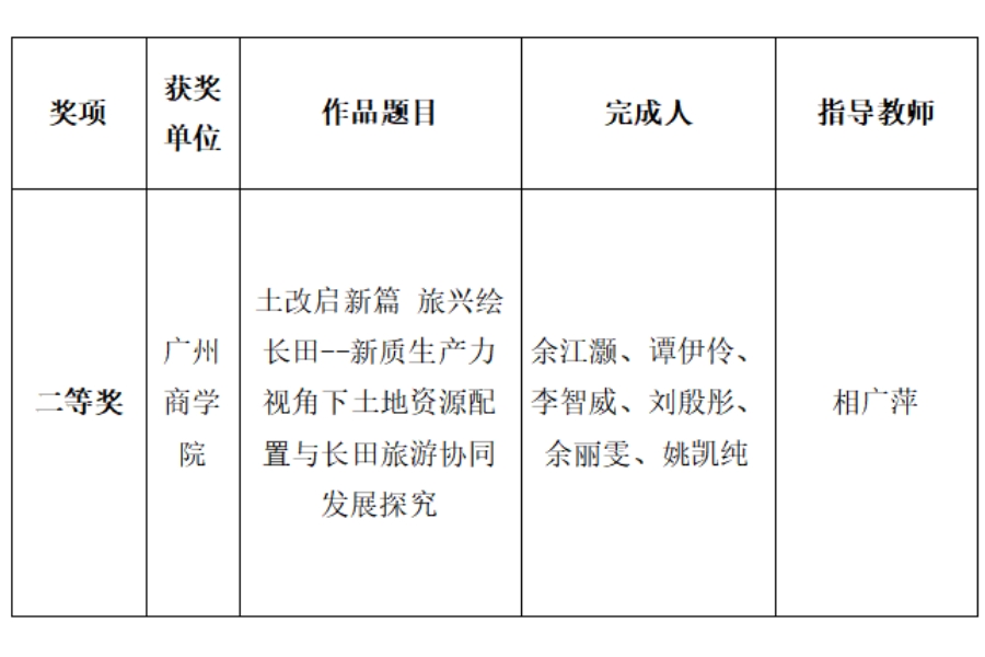
2024年11月2日,第六届全国大学生土地国情调查大赛决赛在山西省太原市山西农业大学(龙城校区)举行。由我校管理学院相广萍指导、数字经济产业学院余江灏作为队长,成员谭伊伶、李智威、刘殷彤、余丽雯、姚凯纯共同组成“土地调查小分队”完成的作品《土改启新篇 旅行绘长田——新质生产力视角下土地资源配置与长田旅游协同发展探究》荣获全国二等奖。
本次大赛由教育部高等学校公共管理类专业教学指导委员会主办,中国土地学会土地经济分会、科普工作委员会和山西农业大学资源环境学院承办,以“优化土地要素配置,促进新质生产力发展”为主题,旨在鼓励在校大学生立足土地国情、探索土地国情,运用相关理论、知识和方法对推动土地要素优化配置开展深度调研与分析,奉献青年力量。
本次大赛历经5个月,共涉及中国人民大学、中国农业大学、武汉大学、中国地质大学等73所本科院校参赛,经过专家匿名评审,优中选优,最终确定54份作品入围决赛,我校成为本届比赛中唯一一所进入全国决赛的民办高校。自土地国情大赛开赛以来,我校相关领导对其高度重视,并对参赛队伍提供了极大的支持,在师生共同努力下,学校首次在全国土地国情调查大赛中荣获二等奖。这一成就不仅展现了参赛队伍在多学科交叉融合方面的优势,也彰显了学校师生奋发向上的精神风貌;我们相信,在未来竞赛中,我校学子将继续发扬探索精神、团队精神,为学校、社会发展做出更多贡献!

获奖情况

合影留念